Overview
The Vela Duels system gamifies trading on Vela Exchange, enhancing user engagement and setting it apart from competitors. Users engage in one-on-one trading challenges, competing based on predefined parameters, with winners determined by their Profit and Loss (PnL).
Project Objectives:
Boost Engagement: Transform trading into an interactive experience with game mechanics.
Foster Competition: Enable users to challenge each other, building a sense of community.
Enable Customization: Allow personalization of duels with adjustable parameters.
Expand Audience: Invite spectators to watch live duels and engage in chats, attracting both traders and observers.
Problem Statement
To stand out in a competitive trading market, Vela Exchange sought a gamified feature that would enhance user engagement and create a vibrant community for both active traders and casual spectators.
Design Process
Research and Brainstorming
To validate the gamified trading concept, we conducted user research with traders, investors, and potential spectators through interviews and surveys on our Discord community, uncovering strong interest in competitive features that foster community engagement.
Following this, we held brainstorming sessions with product, design, and engineering teams to define core features and the user journey. We explored duel configurations, matchmaking, wager parameters, and spectator integration, generating innovative ideas while assessing technical feasibility.


Explorations and Iterations
With a clear concept in place, I led the design exploration for Vela Duels, focusing on user feedback to refine our final designs.

Design Solution
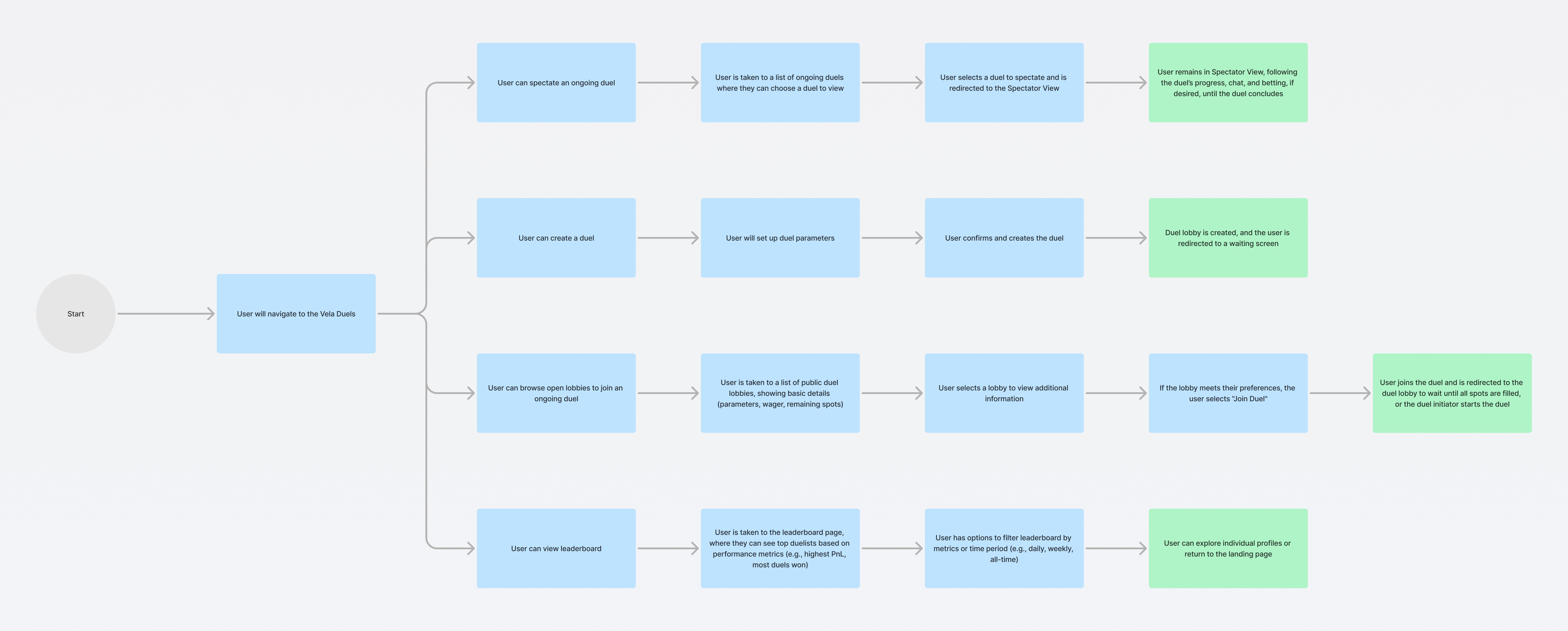
The Vela Duels feature transforms trading into an immersive, gamified experience, fostering competition and community engagement while differentiating Vela Exchange from other platforms. Users can initiate one-on-one duels or join existing lobbies with customizable settings.
Key features of the design solution include:
Duel Lobby Creation: Quickly create duel lobbies with flexible parameters through an intuitive UI for fast setup.
Spectator Features: Watch live duels, track performance, and engage in real-time chat with animated trading activity and live scoreboards.
Interactive Leaderboards: View top duelists with key stats like PnL, loyalty tier, win rate, and trading volume to motivate improvement.
Missions and Challenges: Participate in missions alongside duels for additional goals and rewards, boosting ongoing engagement.







Outcomes
Although the Vela Duels System is still in development and has not yet launched, the project established a strong foundation for an innovative, gamified trading experience with significant user engagement potential. Key outcomes include:
Validated User Interest: Research showed over 75% of potential users are interested in gamified trading, with customizable parameters and spectator viewing highlighted as major engagement drivers.
Market Differentiator Potential: Market research indicates that a feature like Vela Duels could significantly differentiate Vela Exchange, appealing to users seeking competitive and community-driven trading experiences.
Personal Reflection
Working on the Vela Duels system enabled me to redefine a trading platform by integrating gaming elements for a highly interactive experience. This project challenged me to balance competition, community engagement, and user customization through gamification.
I gained valuable insights into enhancing user engagement with gamification. While the project hasn’t launched, it expanded my skills in combining competitive elements with user-centered design and emphasized the importance of prototyping and user testing.


